Entrez dans n’importe quelle entreprise et observez attentivement. Vous remarquerez des informations qui circulent entre les services, des personnes qui collaborent sur des projets, des flux financiers qui entrent et sortent au rythme des factures et des paiements.
Et dans ce flot permanent, vous verrez toujours des problèmes apparaître comme :
- Des équipes en attente de la validation du dirigeant parti en rendez-vous
- Des informations qui se contredisent entre services
- Des tâches oubliées faute de procédure
Autant de micro-frictions qui freinent l’activité, génèrent des erreurs et coûtent du temps comme de l’argent.
Alors comment éviter ces accrocs et rendre votre entreprise plus efficiente ?
En créant des diagrammes de flux. Dans cet article, vous allez découvrir ce que c’est et comment en créer un, étape par étape.
Téléchargez votre Kit de l’approche processus

Ce Kit gratuit vous donne accès à une mindmap, un espace Notion et un template de SOP pour que vous puissiez :
- Améliorer vos process de travail
- Créer des systèmes pour que votre entreprise soit moins dépendante de vous.
- Déléguer plus de tâches tout en ayant l’assurance qu’elles seront réalisées exactement comme vous le souhaitez.
- Créer des SOP pour libérer du temps tout en rendant vos collaborateurs plus autonomes.
Qu’est-ce qu’un diagramme de flux ?
Définition du diagramme de flux (flow chart)
Un diagramme de flux, ou flow chart, est un outil visuel qui permet de représenter clairement un processus. On le crée en utilisant des symboles comme des flèches, des rectangles, des losanges et des ellipses. Le but étant de les comprendre, les analyser et les améliorer.
L’idée n’est pas nouvelle. Au début du 20ᵉ siècle, Frank et Lillian Gilbreth, deux ingénieurs industriels américains, utilisaient déjà ce type de représentation pour analyser et améliorer le travail en usine. Depuis, l’usage des diagrammes de flux a largement dépassé le cadre de l’ingénierie. On les retrouve aujourd’hui dans la gestion de projets, le pilotage d’entreprise, la fabrication, la programmation informatique, l’éducation ou encore la prise de décision.
4 types de diagramme de flux
Tous les diagrammes de flux ne servent pas au même objectif. Selon ce que vous voulez représenter, vous choisirez un type différent. Voici 4 exemples de diagramme de flux les plus courants
- Diagramme de flux de processus : Il sert à représenter les étapes successives d’un processus. Par exemple pour le processus “envoyer un colis”, on pourrait représenter visuellement les différentes étapes comme imprimer l’adresse du client, emballer le colis, le déposer au bureau de poste. Ce type de schéma est idéal pour clarifier vos méthodes actuelles et identifier où elles peuvent être optimisées.
- Diagramme de flux de travail : Ici, l’accent est mis sur la manière dont une tâche circule entre différentes personnes ou services. Chaque étape est représentée, mais avec une attention particulière portée à la transmission et à la collaboration.
- Diagramme Swimlane : Ce format divise le processus en “couloirs”, chacun correspondant à une équipe, un service ou une personne. On peut ainsi voir en un coup d’œil, qui est responsable de quoi et comment les différentes parties interagissent.
- Diagramme de flux de données (DFD) : Plutôt utilisé dans l’informatique, il montre comment les données circulent : d’où elles viennent, comment elles sont transformées et où elles vont.
Lire aussi : Comment faire un logigramme pour optimiser les processus de votre entreprise ?
Pourquoi créer un diagramme de flux ?
Grâce au flow chart, vous pouvez :
- Clarifier vos processus en mettant à plat chaque étape et chaque rôle.
- Améliorer la communication grâce à une représentation simple et partagée par tous.
- Gagner en efficacité en réduisant les erreurs et en optimisant l’usage de vos ressources.
- Réduire vos coûts en repérant et en éliminant les tâches inutiles.
- Prendre de meilleures décisions en comprenant les mécanismes souvent invisibles qui structurent votre activité.
2 exemples de diagrammes de flux
Exemple de diagramme de flux de processus
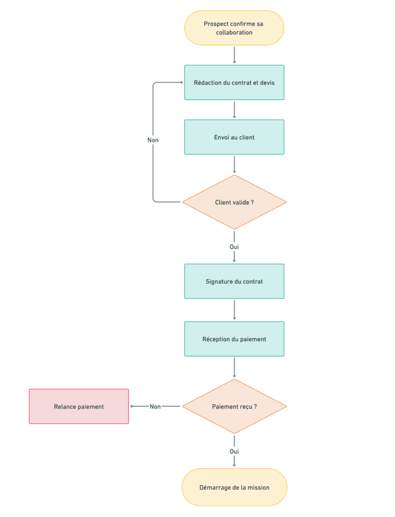
Pour mieux comprendre à quoi ressemble un diagramme de flux, prenons le cas d’une agence web. Ici on peut voir que le processus de closing démarre au moment où un prospect accepte officiellement de travailler avec l’entreprise et s’achève quand la mission peut réellement commencer. Et entre ces deux points, on retrouve plusieurs étapes : rédaction du contrat et devis, envoi au client, signature du contrat, réception du paiement.
Exemple de diagramme Swimlane
Imaginons maintenant un processus de vente présenté sous forme de Swimlane. Le schéma est divisé en plusieurs couloirs, chacun correspondant à un acteur du processus : le client, l’équipe commerciale, le service stock et le service finance.
En suivant le diagramme, on peut visualiser comment le client passe sa commande, comment l’équipe commerciale l’enregistre et transmet l’information, comment le service stock prépare et expédie les produits, puis comment le service finance émet la facture et suit le paiement.
L’intérêt du Swimlane est de voir qui fait quoi, et à quel moment les responsabilités changent de main.
Signification et symboles des diagrammes de flux
Pour faire une bonne cartographie de flux, vous devez utiliser des symboles standards. Il en existe des dizaines, mais vous n’avez pas besoin de tous les connaître. Dans la plupart des cas, seules 4 formes suffisent pour créer un flow chart clair et efficace :
Le symbole de processus : le plus courant. Il représente une action, une tâche, une étape concrète du processus.

Le symbole de début/fin : il marque le point de départ et le point d’arrivée du flux, ce qui permet de bien cadrer le diagramme.

Le symbole de décision : il introduit un choix ou un embranchement, généralement une question fermée (oui/non, vrai/faux).

La ligne de connexion : elle relie les différentes étapes entre elles et indique la direction du flux.

Avec seulement ces 4 symboles, vous serez en mesure de représenter la grande majorité des processus.
Si toutefois vous devez respecter les conventions de modélisation dans le cadre d’un audit, d’une certification ou d’un projet complexe, il existe une panoplie de symboles complémentaires qui apportent davantage de précision.

Les meilleurs outils de diagramme de flux en ligne
Lucidchart

Un outil robuste qui permet de créer des diagrammes de flux, mais aussi d’importer des données pour générer des schémas automatiquement. Il s’intègre parfaitement avec G Suite et Microsoft Office, ce qui en fait une solution idéale si vous cherchez puissance et connectivité.
Whimsical

C’est l’outil que l’on utilise chez Everlaab. Il est rapide, simple à prendre en main, et permet de créer des diagrammes en quelques clics. Et puis petit point bonus : vous pouvez le connecter à ChatGPT pour générer des diagrammes automatiquement à partir d’un prompt.
MindMeister

À l’origine pensé pour les cartes mentales, MindMeister permet aussi de réaliser des diagrammes simples. Son interface minimaliste en fait un bon outil pour structurer vos idées, notamment pendant vos brainstorming.
Miro

Miro propose un tableau blanc collaboratif infini qui ne se limite pas aux diagrammes de flux. Vous pouvez aussi l’utiliser pour créer des cartes mentales, des organigrammes ou encore des parcours utilisateurs.
5 étapes pour faire un diagramme de flux
Étape 1 : Définir l’objectif du diagramme
Commencez par choisir le flux que vous voulez cartographier. Est-ce qu’il s’agit d’un processus interne, comme la gestion des commandes clients ? Un flux de communication entre deux services ? Ou encore un parcours utilisateur dans une application ?
Une fois votre choix fait, définissez le résultat attendu. Demandez-vous :
Qu’est-ce que ce diagramme doit m’apporter ? Est-ce que vous faites cet exercice pour identifier les goulots d’étranglement ? Former un nouveau collaborateur ? Optimiser une séquence précise ?
Enfin, gardez en tête qu’un bon diagramme se concentre sur un seul objectif à la fois. Si vous essayez de tout résoudre d’un coup, vous risquez de vous noyer dans les détails. Mieux vaut créer plusieurs diagrammes ciblés, chacun répondant à une question précise, plutôt qu’un seul schéma géant qui ne répond à rien.
Étape 2 : Choisir un outil en ligne pour créer le diagramme de flux
Pourquoi un outil en ligne pour créer un flow chart et pas un tableau blanc ?
C’est vrai après tout, vous pouvez aussi faire une cartographie de vos flux sur un tableau traditionnel, alors pourquoi ne pas le faire ?
Parce que vous serez vite limité en termes d’espace, mais aussi parce qu’avec ce type de support, il est plus difficile d’éditer ou de partager.
Les outils en ligne offrent beaucoup plus de souplesse. Les tableaux sont infinis, vous pouvez ajuster et déplacer les éléments en quelques secondes, et surtout partager le flow chart avec vos collaborateurs pour travailler à plusieurs dessus en temps réel.
Parmi les solutions les plus efficaces, vous pouvez choisir celles présentées plus tôt : Lucidchart pour sa robustesse, Whimsical pour sa simplicité et sa rapidité, ou encore Miro pour son côté collaboratif.
L’important n’est pas de trouver l’outil parfait, mais de choisir celui qui correspond le mieux à vos habitudes et à votre équipe.
Étape 3 : Cartographier les flux
L’idée ici est de visualiser toutes les étapes par lesquelles vous devez passer pour accomplir le processus que vous avez sélectionné.
Pour cela, servez-vous des symboles standards :
- un rectangle pour une action
- un losange pour une décision
- une ellipse pour le début ou la fin
- des flèches pour relier les étapes
Ces conventions permettent de garder un langage universel, compréhensible par tout le monde.
Aussi petit tip : Si vous arrivez à un embranchement, commencez toujours par tracer le chemin du flux idéal. Cela vous aidera à avancer sans vous perdre dans trop de scénarios en parallèle.
Prenons un exemple. Vous cartographiez le processus d’achat sur votre site e-commerce. À un moment donné, vous arrivez à la question “paiement validé ?”.
Si la réponse est oui, continuez à dérouler toutes les étapes qui suivent naturellement (envoi de la confirmation de commande, préparation du colis, expédition, réception par le client). Vous allez jusqu’au bout de ce chemin, jusqu’au point de fin du processus. Après avoir finalisé ce chemin terminé, vous revenez à l’embranchement initial pour traiter le cas inverse.
En procédant ainsi, vous restez concentré et vous vous assurez de couvrir toutes les options possibles sans rien oublier.
Note : À ce stade, ne perdez pas de temps sur la mise en forme. Le but de ce premier jet est uniquement de coucher le processus de la manière la plus complète possible. Vous affinerez et mettrez en ordre ensuite.
Étape 4 : Vérifier la cohérence
Relisez votre diagramme du début à la fin et parcourez chaque chemin, étape par étape. L’objectif est de vous assurer que le processus se déroule logiquement et qu’aucune étape n’a été oubliée.
Demandez-vous aussi : Est-ce que chaque branche est exclusive ? Autrement dit, lorsqu’une décision apparaît, les réponses possibles doivent couvrir toutes les situations sans se chevaucher ni laisser de zone vide.
Là encore, prenons un autre exemple. Imaginons, vous avez un embranchement avec : “Devis accepté ?”. Si la réponse est oui, le processus continue avec la création du contrat et le lancement du projet. Si la réponse est non, vous pouvez prévoir un retour au client avec une contre-proposition, ou la clôture définitive du dossier.
Ici on peut voir que les scénarios sont exclusifs. Le devis ne peut pas être à la fois accepté et refusé. En revanche, si vous aviez prévu un chemin “devis accepté” et un autre “devis en attente” sans préciser ce qui se passe si le devis est refusé, vous auriez créé une ambiguïté et laissé une partie du processus sans issue claire.
Lorsque votre flow chart vous paraît cohérent, présentez-le à votre équipe. Ils verront peut-être des informations qui vous ont échappé.
Étape 5 : Mettre en forme et partager
Maintenant que le fond est validé, concentrez-vous sur la forme. L’objectif est de rendre le diagramme agréable à lire et facile à comprendre en un coup d’œil. Pour cela, espacez les éléments pour éviter l’effet “bloc compact”, disposez les flèches de manière à limiter les chevauchements et les détours inutiles, et utilisez des couleurs pour distinguer les types d’actions, les rôles ou les étapes clés.
Une fois la mise en forme terminée, partagez le schéma avec toutes les personnes concernées. L’idéal est de l’intégrer dans un espace centralisé de référence (par exemple un workspace Notion, un drive partagé ou une base documentaire interne). De cette façon, tout le monde pourra y accéder facilement.
Pour vous simplifier au maximum la tâche, on a créé un modèle d’espace prêt à l’emploi pour centraliser tous vos processus et procédures. Vous pouvez le télécharger gratuitement ci-dessous.
Téléchargez votre Kit de l’approche processus

Ce Kit gratuit vous donne accès à une mindmap, un espace Notion et un template de SOP pour que vous puissiez :
- Améliorer vos process de travail
- Créer des systèmes pour que votre entreprise soit moins dépendante de vous.
- Déléguer plus de tâches tout en ayant l’assurance qu’elles seront réalisées exactement comme vous le souhaitez.
- Créer des SOP pour libérer du temps tout en rendant vos collaborateurs plus autonomes.
Conclusion
Dans toutes les entreprises, les flux ne fonctionnent jamais de façon optimale. Il y a toujours des blocages, des problèmes de communications, des informations qui se perdent en chemin.
C’est là que les diagrammes de flux prennent toute leur valeur. Ils rendent vos processus visibles ce qui vous permet de clarifier les étapes, éliminer les frictions et améliorer en continu vos méthodes de travail.
Pour créer ces flow chart, vous devez :
- Définir l’objectif : choisissez le processus à cartographier et le résultat attendu.
- Sélectionner un outil : tableau blanc ou logiciel en ligne comme Lucidchart, Whimsical ou Miro.
- Cartographier le flux : représentez chaque étape avec les symboles standards et détaillez les choix possibles.
- Vérifier la cohérence : relisez le schéma, assurez-vous que chaque branche est exclusive et complétez les zones manquantes.
- Mettre en forme et partager : aérez la présentation, ajoutez des couleurs et rendez le diagramme accessible à votre équipe.

